Elevator Compliance

When it is required? & Document Details

A) All newly installed lifts.

B) License renewal in following cases:

  • Change in no. Of floors.
  • Change in capacity.
  • Change in speed (single speed to variable).
  • Change in machine (gear to gearless).
  • Change in owner.

Documents required for Corporation

  • “A” form / “A1” FORM
  • Architect certificate/ RCC certificate
  • Lift Layout drawing
  • Power of attorney from owner.
  • ”B” form / B1 FORM. Xerox copy of approved municipal corporation building plan.
  • Aadhaar card / One passport size color photo.
  • Building commencement certificate.
Note: (the approved plan MUST have )
A. Lift shaft through section.
B. Typical ground floor / stilt plan.
C. Basement floor plan.
D. Typical plan of last floor.

Documents required for Modernisation

  • ORIGINAL LICENSE
If original license not available, below documents required:
1. FIR for lost license.
2. Xerox copy of approved municipal corporation building plan by executive engineer and attested by notary/s.e.o (special executive officer).
3. Building commencement certificate.

Documents required for Grampanchayat

  • Affidavit
  • Grampanchayat Certificate

Terms & Conditions

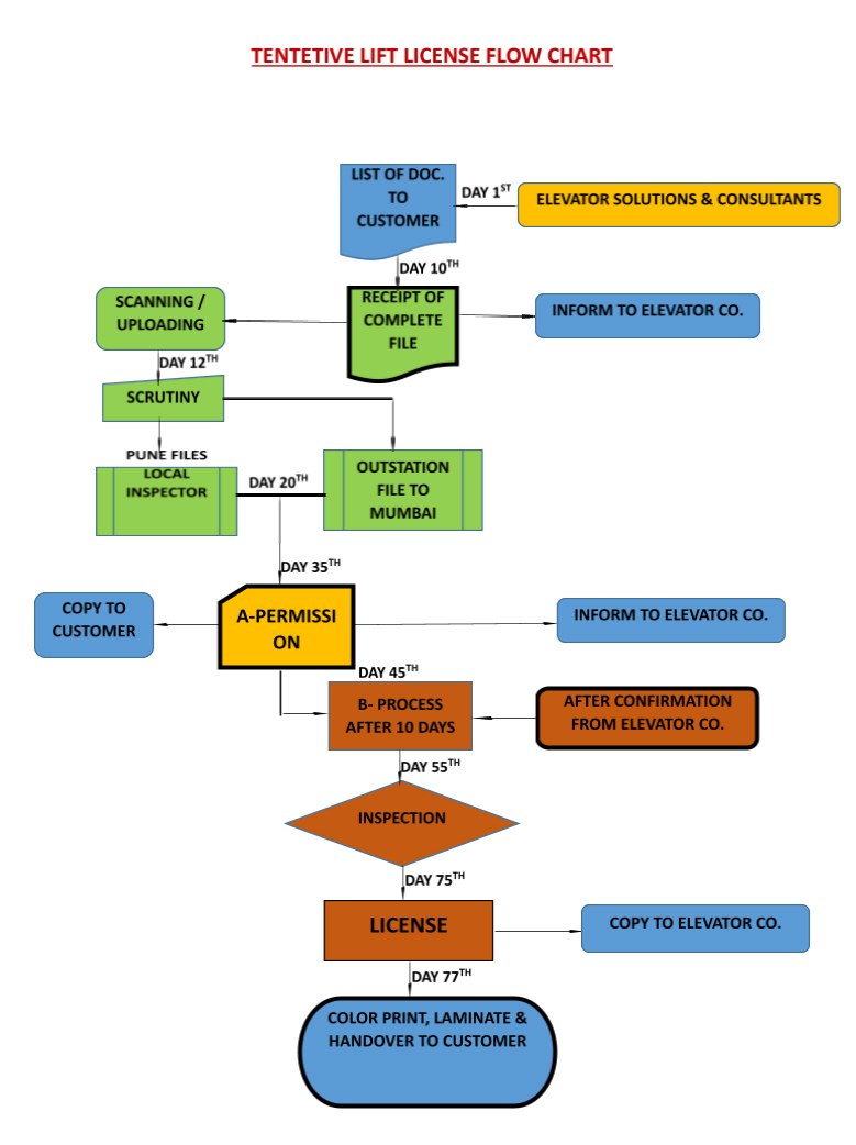
  • License processing cycle starts when 100% documents file received with payment.
  • charges given are applicable only if site condition and documents are as per Govt. compliance.
  • In case, more documents other than the given list are required, will have to be provided as and when required.
  • Pwd govt. Process time for a-permission is 30 days after scrutiny of physical file and 30 days for license after processing challan (fee).

License Flow Chart